Package javax.faces.component

Fundamental APIs for user interface components.

See:
          Description

Interface Summary
ActionSource ActionSource is an interface that may be implemented by any concrete UIComponent that wishes to be a source of ActionEvents, including the ability to invoke application actions via the default ActionListener mechanism.
ActionSource2 ActionSource2 extends ActionSource and provides a JavaBeans property analogous to the "action" property on ActionSource.
ContextCallback A simple callback interace that enables taking action on a specific UIComponent (either facet or child) in the view while preserving any contextual state for that component instance in the view.
EditableValueHolder EditableValueHolder is an extension of ValueHolder that describes additional features supported by editable components, including ValueChangeEvents and Validators.
NamingContainer NamingContainer is an interface that must be implemented by any UIComponent that wants to be a naming container.
PartialStateHolder

Components that want to leverage the partial state saving feature must implement this interface instead of implementing StateHolder, from which this interface inherits.

StateHelper

Define a Map-like contract that makes it easier for components to implement PartialStateHolder.

StateHolder This interface is implemented by classes that need to save their state between requests.
UniqueIdVendor

UniqueIdVendor is an interface implemented by UIComponents that also implement NamingContainer so that they can provide unique ids based on their own clientId.

ValueHolder ValueHolder is an interface that may be implemented by any concrete UIComponent that wishes to support a local value, as well as access data in the model tier via a value expression, and support conversion between String and the model tier data's native data type.
 

Class Summary
UIColumn UIColumn is a UIComponent that represents a single column of data within a parent UIData component.
UICommand UICommand is a UIComponent that represents a user interface component which, when activated by the user, triggers an application specific "command" or "action".
UIComponent UIComponent is the base class for all user interface components in JavaServer Faces.
UIComponentBase UIComponentBase is a convenience base class that implements the default concrete behavior of all methods defined by UIComponent.
UIData UIData is a UIComponent that supports data binding to a collection of data objects represented by a DataModel instance, which is the current value of this component itself (typically established via a ValueExpression).
UIForm UIForm is a UIComponent that represents an input form to be presented to the user, and whose child components represent (among other things) the input fields to be included when the form is submitted.
UIGraphic UIGraphic is a UIComponent that displays a graphical image to the user.
UIInput UIInput is a UIComponent that represents a component that both displays output to the user (like UIOutput components do) and processes request parameters on the subsequent request that need to be decoded.
UIMessage This component is responsible for displaying messages for a specific UIComponent, identified by a clientId.
UIMessages The renderer for this component is responsible for obtaining the messages from the FacesContext and displaying them to the user.
UINamingContainer UINamingContainer is a convenience base class for components that wish to implement NamingContainer functionality.
UIOutcomeTarget

This component is paired with the javax.faces.Button or javax.faces.Link renderers and encapsulates properties relating to the rendering of outcomes directly to the response.

UIOutput UIOutput is a UIComponent that has a value, optionally retrieved from a model tier bean via a value expression, that is displayed to the user.
UIPanel UIPanel is a UIComponent that manages the layout of its child components.
UIParameter UIParameter is a UIComponent that represents an optionally named configuration parameter for a parent component.
UISelectBoolean UISelectBoolean is a UIComponent that represents a single boolean (true or false) value.
UISelectItem UISelectItem is a component that may be nested inside a UISelectMany or UISelectOne component, and causes the addition of a SelectItem instance to the list of available options for the parent component.
UISelectItems UISelectItems is a component that may be nested inside a UISelectMany or UISelectOne component, and causes the addition of one or more SelectItem instances to the list of available options in the parent component.
UISelectMany UISelectMany is a UIComponent that represents the user's choice of a zero or more items from among a discrete set of available options.
UISelectOne UISelectOne is a UIComponent that represents the user's choice of zero or one items from among a discrete set of available options.
UIViewParameter

UIViewParameter represents a binding between a request parameter and a model property or UIViewRoot property.

UIViewParameter.Reference

Inner class to encapsulate a UIViewParameter instance so that it may be safely referenced regardless of whether or not the current view is the same as the view in which this UIViewParameter resides.

UIViewRoot UIViewRoot is the UIComponent that represents the root of the UIComponent tree.
 

Exception Summary
UpdateModelException

This exception indicates a failure to update the model and is created to wrap any exception that occurs during UIInput#updateModel.

 

Annotation Types Summary
FacesComponent

The presence of this annotation on a class automatically registers the class with the runtime as a UIComponent.

 

Package javax.faces.component Description

Fundamental APIs for user interface components.

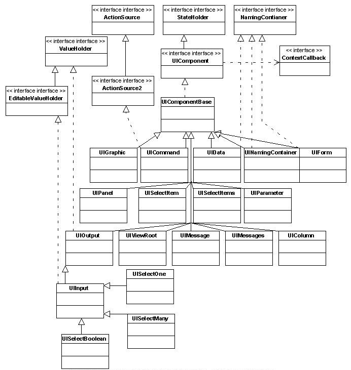
For your convenience here is a UML class diagram of the classes in this package.



Submit a bug or feature

Copyright © 2009, 2010, Oracle Corporation and/or its affiliates. All Rights Reserved. Use is subject to license terms.

Generated on 4-June-2010 04:34